Common Immune-Mediated Disease 4) Immune-Mediated Thrombocytopenia
1. Classification/Etiology
- ITP = idiopathic thrombocytopenic purpura
- IMT = Immune-mediated thrombocytopenia ๋ผ๊ณ ๋ ํจ.
- ํ์ํ์ด ๊ฐ์ํ์ฌ ๋ฉ์ด ์ ๋ฆ.
- ํญ์ฒด๋งค๊ฐ๋ก ๊ฐ์ํ๋ ํ์ํ์ ๊ฐ์๊ฐ ์ ๋ฐํ thrombocytopenia (accelerated destruction of platelets)
- ๊ฐ์์ ์ฌ๊ฐํ thrombocytopenia? ITP ๋๋ฌธ์ผ ๋๊ฐ ๊ฐ์ฅ ํํ๋ค.
Primary autoimmune thrombocytopenia
- Antibodies - platelet antigens์ ๊ฒฐํฉ
- Platelet membrane glycoproteins โ กb/โ ขa + Others
- ์ฃผ๋ก ๋ฉด์ญ ์กฐ์ ์ ๊ฒฐํจ์ผ๋ก ์ธํด ๋ฐ์ํ๋ค.
- ๊ฐ์์๋ ํํ ์์ธ์ด๋, ๊ณ ์์ด์์๋ ๋๋ฌผ๋ค.
- stress, ํ๊ฒฝ ์จ๋์ ๋ณํ, ํธ๋ฅด๋ชฌ ๋ณํ, ๋ฐฑ์ ์ ์ด๋ฌผ, ์์ ๋ฑ ํ๊ฒฝ์ ์์ธ์ผ๋ก ๋ํ๋ ์ ์๋ค.
์๋ณ - ํ์ํ์ ํน์ง
โ . ํ์ํ์ ํน์ง
- Platelet(ํ์ํ, thrombocytes) : Megakaryocytes์ ์์ ์ธํฌ์ง ์กฐ๊ฐ.
- Hematopoiesis ์ค Thrombopoiesis๋ฅผ ํตํด ์์ฑ๋จ.
Link to original
Resting platelet : ์ ์์ ์ผ๋ก ์ฑํํ์ ๋ ๋ง์ด ํ์ก์์ ๊ด์ฐฐ๋๋ ๋ชจ์์ด๋ค.
Activated platelet : ์ถํ ๋ฑ ํ์ํ์ ์์ฉ์ด ํ์ํ ์ํฉ์ด ๋ฐ์ํ์ ๋, ํํ๊ฐ ๋ณํ๋๊ณ platelet aggregation์ด ๋ฐ์ํ์ฌ clot์ ํ์ฑํ๋ค.
Peripheral zone : coagulation๊ณผ ๊ด๋ จ๋ ๋ถ๋ถ์ผ๋ก, phospholipid membrane์ glycoprotein์ผ๋ก cell-cell interaction์ ํ๋ค.
Open canalicular system (OCS) : ๋ชจ์์ ๋ฐ๊พธ๋ฉด์ membrane์ด ์์ชฝ์ผ๋ก ํจ์ ํ๋๋ก ๋๋๋ค.
- Activated platelet์์ ์์กฑ(pseudopod)์ ๊ฐ์ง ๋ชจ์์ฒ๋ผ ๋ณํจ.
- Platelet๊ณผ plasma๊ฐ ๋ฐ์ํ๊ณ ์ ์ฐฉํ๋ ๋ฐ ์ค์ - OCS๋ฅผ ํตํด ํ๊ณผ๋ฆฝ๋์ด plasma๋ก ๋ ธ์ถ๋จ.
Cytoskeleton system (Sol-Gel zone)
- Resting์ discoid shape์ ์ ์งํ๋ ๋ฐ ์ค์ํ ์ญํ .
- Activated platelet์ ์์กฑ(pseudopod) ํ์ฑ์ ๊ธฐ์ฌํจ.
- Microtubular ring, actin, myosin์ด ๋ง์ด ํฌํจ๋จ.
Organelle zone : dense tubular system์ผ๋ก, ์ธํฌ์ง ๋ด๋ถ์ ํ์ํ์ ์๋ฆฌ์ ํ์ฑ์ ํ์ํ ๋ฌผ์ง์ ์ ์ฅํ๋ค.
- ฮฑ-granules : ์งํ์ด๋ ํ๊ด ์น์ ์ ๊ด์ฌํ๋ PDGF(Platelet-Derived Growth Factor), PF4(Platelet Factor 4), Thrombospondin ๋ฑ์ ํฌํจํ๋ค.
- Dense granules : Ca2+, Mg2+, ADT, ATP, Serotonin ๋ฑ์ผ๋ก ํฌํจํ๋ค.
PDGF growth factor ์ ์ฅ
Secondary ITP
- ๊ธฐ์ ์งํ(inflammatory or neoplastic disease)์ ์ํด โ ํญ์ฒด ๋งค๊ฐ ํ์ํ ํ๊ดด๊ฐ ๋ํ๋จ.
- Evans syndrome : ITP + IMHA
- SLE
Table. Secondary ITP์ ์์ธ
| Cause | Dogs | Cats |
|---|---|---|
| Neoplasia | Lymphoma Hemangiosarcoma Leukemia Malignant histiocytosis Histiocytic sarcoma Unclassified carcinoma/sarcoma โฆ | Lymphoma Hemangiosarcoma Leukemia โฆ |
| Infection | Ehrlichia canis Anaplasma phagocytophilum Anaplasma platys Rocky Mountain spotted fever Babesiosis Leishmaniasis Leptospirosis Distemper virus infection โฆ | Feline leukemia virus Feline immunodeficiency virus Feline infectious peritonitis virus Feline panleukopenia cirus Toxoplasmosis |
| Exposure to drugs, vaccines, toxins | ํญ์์ (Trimethoprim, sulfadiazine ๋ฑ) Phenobarbital Primidone | Griseofulvin Methimazole Albendazole Chloramphenicol |
| DIC | Neoplasia Hepatic disease Infection Pancreatitis | Neoplasia Hepatic disease Infection Pancreatitis |
| Inherited macrothrombocytopenia | Cavalier King Charles Spaniel Norfolk Terrier Beagle |
๋ ผ๋ฌธ ์๊ฐ) ๋ฐฑ์ ์ ์ข ๊ณผ ITP ๋ฐ๋ณ์ ๊ด๋ จ ์์๊น?
- ITP ๊ฑธ๋ฆฐ 48๋ง๋ฆฌ ์ค ๋ฐฑ์ ๋ง์ ๊ฑด 8% ์ ๋,,
- ๋ณ๋ก ์๊ด๊ด๊ณ๊ฐ ์๋ ๊ฒ ๊ฐ๋ค?
2. Clinical Features
- ํ๊ท 6๋ ๋ น, but ๊ด๋ฒ์ํ๊ฒ ๋ฐ๋ณ (8๊ฐ์-15์ด)
- Female >> males (์์ปท์์ 2๋ฐฐ ์ ๋ ๋ ๋ง์ด ๋ฐ๋ณ)
- ์ด๋ค ํ์ข
์์๋ ๊ฑธ๋ฆด ์ ์์ผ๋,
- Cocker Spaniel, Poodles (all), German Shepherd, Old English Sheepdog
Common findings
- ์ด๊ธฐ : ํ์ํ์ด ์์ด ์๋ฐ์ด ์๊น (ํผ๋ถ์ ์ ๋ง์ Petechial & ecchymotic hemorrhages)
- ์งํ์ด ์ ์ ๋จ โ Epistaxis, Hematochezia(ํ๋ณ), Hematemesis(ํํ ), Easy bruising(๋ฉ์ด ์ ๋ฆ)
- Lethargy, Weakness, Anorexia (์ฆ์์ด ์ง์๋๋ฉด ๊ธฐ๋ ฅ ๋น ์ง)
์ ์ฒด๊ฒ์ฌ ์ Additional findings -์์์ฌ์ ์ฃผ์
- Evidence of melena or hematochezia (์ ํ ์ฃผ์)
- Hematuria (๋ณดํธ์๊ฐ ๋์น ์ ์๋ ๋ฏธ์ธํ ํ๋จ ์ฃผ์)
- Hyphema(์ ๋ฐฉ์ถํ), Retinal hemorrhage โ ์๊ตฌ ์ชฝ ์ถํ๋ก blindness
- Pale MMC
- ๋ํ๊ด ์ถํ๋ก ์ธํด Neurologic signs (+๋ ๊ด๋ จ ์ฆ์)
- ํ์ํ ๊ฐ์๋ rapidํ๊ฒ ๋ฐ์ํ๋, ์งํ ์๋๋ ๋๋ฆผ. ๋นํ๊ณผ ๊ฐ์ด ์๋ช ์ ์ํํ๋ ์๊ฒฌ์ ์ฒ์ฒํ ๋ํ๋จ(life-threatening hemorrhage is rare)
- Cf) ITP ๊ฑธ๋ฆฐ ๊ฐ์ ํ์ฒญ๊ณผ platelet๊ณผ incubation โ ํ์ํ์ด ๊ธฐ๋ฅ์ ์์. (์์ง ๋ถ๊ฐ)
โ ITP ๊ฑธ๋ฆฐ ๊ฐ์ ํ์ฒญ์ ๋ฌด์ธ๊ฐ ํ์ํ์ ๋ฌด๋ ฅํ์ํค๋ ํญ์ฒด๋ ๋ค๋ฅธ factor๊ฐ ์กด์ฌํ๋ ๊ฒ ๊ฐ๋ค - ์์ธ์ ์ผ๋ก, Evans syndrome์ ๊ฒฝ์ฐ ํ์ํ+์ ํ๊ตฌ๊ฐ ํ ๋ฒ์ ๊ฐ์ํ๊ธฐ ๋๋ฌธ์ ์ฌ๊ฐํ ์ ์์.
- ํ์ํ์ ์ถฉ๋ถํ ๋ฃ์ด์คฌ๋๋ฐ๋ ๋จ์ด์ง๋ค๋ฉด, ๋ค๋ฅธ ์์ธ์ด ์์ ์๋ ์๋ค
ํ์ํ์ ์ฑ์ ๊ณผ์ : ์ฑ์ํ๋ฉด์ ์์์ง.
- Megakaryocyte์ ๊ผฌ๋ฆฌ ๊ฐ์ ๋ถ๋ถ์ด ๋จ์ด์ ธ ๋์ค๋ฉด์ ํ์ํ์ด ๋จ.
- ํ์ข
์์ธ - ์ผ๋ถ ์ข
์์ ์ ์ฒ์ ์ผ๋ก ํ์ํ์ด ์ ๊ฑฐ๋, ํฐ ํ์ํ์ ๊ฐ์ง ๊ฒฝ์ฐ ์์
- Greyhound : ํ์ํ ์์น๊ฐ ๋ณดํต๋ณด๋ค ๋ฎ์ ํธ. (but ์ถํ ์ํ์ด ๋์์ง๋ ๊ฑด X)
- ์ฐธ๊ณ ) ์ฐ๋ฆฌ๋๋ผ์์ ๋ณด์ด๋ ๊ทธ๋ ์ดํ์ด๋๋ ๋ณดํต Italian์ด๋ผ ํด๋น X, Hgb ๋๊ณ Fe๋ ๋์.
- Cavalier King Charles Spaniels, Norfolk Terrier : Macrothrombocytopenia
- ฮฒ1-tubulin mutation์ผ๋ก ์ธํด โ ํ์ํ ์ ๊ฐ์(<30,000/ฮผL), MPV ์ฆ๊ฐ
- ์ถํ ์๊ฒฌ ์์, ์น๋ฃ ํ์ ์์ (๊ทธ๋ฅ ํ์ข
์์ธ)

- Greyhound : ํ์ํ ์์น๊ฐ ๋ณดํต๋ณด๋ค ๋ฎ์ ํธ. (but ์ถํ ์ํ์ด ๋์์ง๋ ๊ฑด X)
3. Diagnosis
- ITP๋ ๋ค๋ฅธ ์ง๋ณ๊ณผ ๊ฐ์ด ๋ฐ์ํ ๋๊ฐ ๋ง์.
- Primary ITP์ ์ง๋จ์ ๋ค๋ฅธ thrombocytpenia ์์ธ์ rule-outํจ์ผ๋ก์จ ๊ฐ๋ฅํจ.
โ ํ์ก ๊ฒ์ฌ
-
Primary ITP โ ํ์ํ๊ฐ์๊ฐ ์ฌ๊ฐํจ. (<50,000 platelets/ฮผL)
- Platelet counts๋ primary ITP < secondary ITP < ๋น๋ฉด์ญ์์ฑ thrombocytopenia(์ถํ ๋ฑ)
-
ํ์ก ๋๋ง์์
- Microthrombocytosis (Platelet fragments)
- ๋ฉด์ญ ์์(immune injury) ํน์ ๋ํ ํ์ํ์ด ๋จผ์ ์ ๊ฑฐ๋์ด์ ๋ํ๋๋ค.
- insensitive (๋ฐ๊ฒฌ๋์ง ์๋๋ค๊ณ ํด์ ์๋ ๊ฑด ์๋์ง๋ง), but specific (๋ฐ๊ฒฌ๋๋ฉด ITP์ผ ๊ฐ๋ฅ์ฑ์ด ๋ ๋์)
- Large platelets
- ๊ณจ์์์ ํ์ํ ์์ฑ ๊ธฐ๋ฅ์ ์ ์์ด๋ผ๋ ์งํ์ผ ์๋ ์๋๋ฐ,
- ๊ณจ์์ ์์์ผ๋ก ์ค์๋ก ํฐ ํ์ํ์ ๋ง๋ค ์ ์์.
- ๋ฐ๋ผ์ ์ฌ์๋ฐ์์ผ ์๋ ์์ง๋ง, ์๋ ์๋ ์์.
- Microthrombocytosis (Platelet fragments)
-
MPV (Mean Platelet Volume) : large platelet์ด ๋ง์ผ๋ฉด MPV โ , microthrombocytes๊ฐ ๋ง์ผ๋ฉด MPV โ
- thrombocytopenia๊ฐ ์์ ๋, primary ITP๋ MPV๊ฐ ๋ฎ์ ํธ์ด๋ผ๋ ๊ต์ฌ์ ์ฐ๊ตฌ ๊ฒฐ๊ณผ.
- MPV๊ฐ ๋ ํด ์๋ ์๋ค๋ ์ต๊ทผ ์ฐ๊ตฌ ๊ฒฐ๊ณผ.
-
Thrombocytopenia๋ ์๋๋ฐ ๊ทธ๋ก ์ธํ ์ฆ์(์๋ฐ, ์ฝ๊ฒ ๋ฉ๋ฆ, ๋นํ ๋ฑ)์ด ์๋ค๋ฉด
- ์ง์ง ํ์ํ ๊ฐ์์ธ์ง ์๊ฐํด๋ด๋ผ (ํ์ข ์์ธ์ ์๋์ง) : Breed-related thrombocytopenia
- ํ์ํ์ด ๋ง์ด ๋ชฐ๋ ค์์ผ๋ฉด ์ ํํ ์ธก์ X (10๋ง ๊ฐ ์ดํ๋ฉด ๊ผญ ๋๋ง ํ์ธํด๋ณด๊ธฐ) : Platelet clumping, spurious thrombocytopenia
- ๊ธฐ๊ณ์ ๋ฐ๋ผ ๋ฎ๊ฒ ๋์ค๋ ์ธก์ ๊ธฐ๊ณ๋ ์์ (์ค๊ตญ์ฐ) : Technical problems
โ ๊ณจ์ ๊ฒ์ฌ
- ํ์ํ ์์ฐ ๊ฐ์ / ํ์ํ ์๋ชจ ์ฆ๊ฐ / ํ์ํ ํ๊ดด ์ค ๋ฌด์์ ํด๋นํ๋์ง ๊ฐ๋ณํ๊ธฐ์ ๊ฐ์ฅ ์ข์ ๋ฐฉ๋ฒ.
- ๊ถ์ฅ๋๋ ์ํฉ : Severe thrombocytopenia (<20,000/ฮผL) / or ๋ค๋ฅธ hematologic abnormalities (cytopenias)์ ์ฆ๊ฑฐ๊ฐ ์์ ๋
โ DDx : Myelophthisis, neoplasia, megakaryotic aplasia, aplastic anemia- Megakaryocytic aplasia๋ก ์ธํด ์ฌ๊ฐํ ํ์ํ ๊ฐ์๋ฅผ ๋ํ๋ด๋ ๊ฒฝ์ฐ๋ ๋๋ฌผ๋ค.
- primary์ผ ์๋ ์์ง๋ง, Ehrlichia canis, Borrelia burgdorferi(๋ผ์๋ณ) ๋ฑ ๊ฐ์ผ์ ๋ํด secondaryํ ์๋ ์๋ค.
- ITP(ํน๋ฐ์ฑ)๊ณผ ๋น์ทํ์ง๋ง, ๋ ์ฌ๊ฐํ๊ณ ์ฝ๋ฌผ ๋ฐ์์ด ๋จ์ด์ ธ ์ํ๊ฐ ๋ถ๋ํ๋ค.
- ์ถํ ์ฐ๋ ค๋ก ์๋ํ์ง ์๋ ๊ฑด X - ์ฌ๊ฐํ ํ์ํ๊ฐ์์ฆ์์๋ ๊ตญ์์ ์ผ๋ก ์ ์งํํด์ ์์ ํ๊ฒ ์ํ๋ ์ ์๋ค.
- Megakaryocytic hyperplasia > Megakaryocytes ์ ์ >>> Megakaryocytes ๊ฐ์; ์ํ ์ ์ข์
โ Platelet-bound antibody
- ์๋ด ๊ฒ์ฌ๋ ์ด๋ ต๊ณ , ๊ฒ์ฌ ์๋ขฐ ํ์.
- ์ฐ๋ฆฌ๋๋ผ์์๋ ๋ถ๊ฐ๋ฅํ๊ณ , ๋ฏธ๊ตญ์์๋ ๊ฐ๊น์ด ์ง์ญ์์๋ง ๊ฐ๋ฅํ ๋ฐฉ๋ฒ.
- Highly sensitive : ์์ฑ์ด๋ฉด ITP ์๋ ๊ฒ.
- ์ด์ ์ ๋ฉด์ญ์ต์ ์น๋ฃ๋ฅผ ํ์ผ๋ฉด ์์ฑ ๊ฒฐ๊ณผ๊ฐ ๋์ฌ ์ ์์.
- ์์ฑ ๊ฒฐ๊ณผ๊ฐ ๋์๋ primary ITP์ ๋ํด non-specific - ์๋ฐ์ฑ ์์ธ์ด ๋ฐ๋ก ์์ ์ ์๋ค.
- neoplasia, inflammation, drug reactions, infectious casuse ๋ฑ
์ง๋จ ์๊ณ ๋ฆฌ์ฆ
- History, Physical exmination
- MDB (CBC, chemistry, urinalysis) /
Coagulation status (Platelet, aPTT, PT, FDPs) /
Imaging (Mass, ์๊ถ์ถ๋์ฆ)- Infectious disease titers (์ง๋ฆฌ์ ์์ธ ๊ณ ๋ ค) /
Bone marrow exam (์ฌ๊ฐํ ๊ฒฝ์ฐ)
- ITP์ ๋๋ถ๋ถ์ megakaryocytic hyperplasia
- ๋๋ฌผ๊ฒ ๋ํ๋๋ megakaryocytic aplasia / hypoplasia โ ๊ณจ์๊ฒ์ฌ๋ก๋ง ์ง๋จ ๊ฐ๋ฅ. (๋ฃจํดํ ๋ฉด์ญ์ต์ ์น๋ฃ์ ๋ฐ์ํ์ง ์์ ๋ ๋ค๋ฆ๊ฒ ์ํ๋๊ธฐ๋ ํจ)
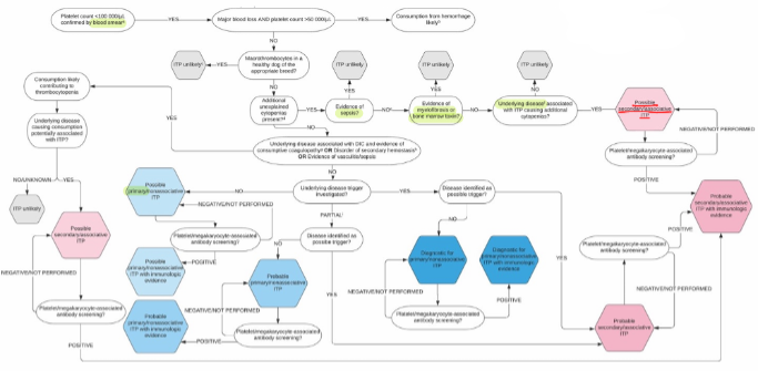
Fig. ITP ์ง๋จ ๊ณผ์ ์ ๋ํ ์ต์ ๊ฐ์ด๋๋ผ์ธ
Treatment
- ๋ฉด์ญ์ต์ ์ ์น๋ฃ๊ฐ ํต์ฌ.
- ๊ฐ์ผ์ ๊ฒ์ฌ์ ์๊ฐ์ด ์์๋ ์ ์์ผ๋, ๊ฒฐ๊ณผ๋ฅผ ๊ธฐ๋ค๋ ค๋ณผ ๊ฒ / ๊ทธ๋ฌ๋ ๋ฐฐ์ ๋๊ธฐ ์ ์ ๋งคํ๋ฉด doxycycline ๊ทธ๋ฅ ๊ฐ์ด ์ฃผ๊ธฐ๋ ํจ.
1) Corticosteroid
| Corticosteroids | |
|---|---|
| PDS | 2-4mg/kg/day PO |
| Dexamethasone | 0.25-0.6mg/kg IV q24h - 1,2๋ฒ ์๋ ํฌ์ฌ |
| Vincristine+PDS | ์น๋ฃ ์๋ ๋น ๋ฆ, ์น๋ฃ ๊ธฐ๊ฐ ๋จ์ถ - ์ฌ๊ฐํ ITP์์ 0.02mg/kg IV๋ก ๋ณ์ฉ, ๋จ์ผ์ฉ๋ ๋จํํฌ์ฝ |
| hIVIG+PDS | PDS ๋จ๋
๋ณด๋ค ์ข์ / ๋๋ฌด ๋น์. - Vincristine ๋ณ์ฉ๊ณผ ๋น๊ตํ์ ๋, ๋ ๋ค platelet ํ๋ณต ์๊ฐ์ ๋น์ท. - ์กฐ๊ธ ๋ ์ผ vincristine์ ์ ํธ. |
- Platelet count๊ฐ ์ ์ ๋ฒ์๋ก ๋ค์ด์ค๋ฉด, ์ฌ๋ฐ ์ํ์ ๊ณ ๋ คํ์ฌ ์ฒ์ฒํ tapering.
- 3-6๊ฐ์ ๋์์ 20-30%/month ์ด์ ๋น ๋ฅด๊ฒ ๊ฐ๋ํ์ง ๋ง ๊ฒ.
- low EOD๊น์ง ๊ฐ๋ํ๊ณ , control ์ ๋๋ฉด ์์ ๋๋ ๊ฒ๋ ์๋ํด๋ณผ ์ ์๋ค.
- ์น๋ฃ๋ฐ์ ๋๋ฌด ์์ผ๋ฉด ๊ณจ์ ๊ฒ์ฌ๊ฐ ํ์ํ๋ค.
2) ์ถ๊ฐ ๋ฉด์ญ์ต์ ์
- Steroid๋ง ํฌ์ฌํ๋๋ฐ ์น๋ฃ ๋ฐ์์ด ๋จ์ด์ง ๋, ๋ถ์์ฉ์ด ์ฌํด PDS ์ฉ๋์ ์ค์ฌ์ผ ํ๋๋ฐ ๊ทธ๋ด ์ ์์ ๋.
- Azathioprine, mycophenolate > cyclosporine ์ด์ฉ
- Cyclosporine์ด ๋ ๋น์ธ์.. PDS+MMF๊ฐ ๋ ์ ํธ๋จ.
- ๋ ๋ฒ์งธ ๋ฉด์ญ ์ต์ ์ ๋ก ์ ์น๋ฃ๊ฐ ๋๋ฉด ์คํ ๋ก์ด๋๋ถํฐ ๊ฐ๋ > ์คํ ๋ก์ด๋ ๋จ์ฝ ํ ๋ฉด์ญ ์ต์ ์ ๊ฐ๋์ ์ฒ์ฒํ ์๋
- ๋ง์ฝ ์ฌ๋ฐ์ด ๋ํ๋๋ฉด, PDS (+ ๋ค๋ฅธ ๋ฉด์ญ์ต์ ์ ) ๋ฅผ ํ์ ๋จน์ด์ผ ํ ์๋ ์๋ค. (์ต์ ํ์ํ 100,000๊ฐ๋ ์ ์ง๋๋๋ก)
- ํ์ํ ์์น ํ์ธ : ์ฝ๋ฌผ ์ฉ๋ ๋ณ๊ฒฝ ์ ์ด๋, ๋ณ๊ฒฝ 2์ฃผ ๋ค ๊ผญ ํ์ธ.
- Splenectomy : ์ฝ๋ฌผ๋ก ์ ์น๋ฃ๋์ง ์๊ณ ๋ง์ฑ์ ์ผ๋ก ์ฌ๋ฐํ ๋ ๊ณ ๋ คํด๋ณผ ์ ์๋ค,.
3) Supportive care
ํ์ํ์ด ๋ถ์กฑํด ์งํ์ด ์ ๋๋ ๋ณ์ด๋ - ์ถํ, ์์ฒ ์ต์ํ๊ฐ ์ค์.
- ์์ฒ๋ฅผ ๋ฐฉ์งํ๊ธฐ ์ํด ์ผ์ด์ง์์ ์ ์ฌ๊ฒ ํ๊ณ , ์ด๋์ ์ ํํ๋ค.
- ํ๊ด์ ์ฐ๋ฅด๋ venipuncture๋ฅผ ์ต์ํํ๋ค. (๋ถ์ํ๋ค๊ณ ๋ง ์ฑํํ์ง X)
- ๊ผญ ํ์ํ ๊ฒ์ฌ๋ง ํ๋ค. (ex-์์นดํ ํฐ ์ฅ์ฐฉ๋ง์ผ๋ก ๊ฐ์ผ ์ผ์ผํฌ ์ ์์, ์๊ฒ์ฌ ๋ฑ ๊ผญ ํ์ํ ๊ฑฐ ์๋๋ฉด ์กฐ์ฌ.)
- ์ ์ ํ ์์ค์ ๋ชจ๋ํฐ๋ง๊ณผ ์ต์ํ์ ์ฑํ ์ฌ์ด์์ ๊ท ํ์ ์ ๋ง์ถฐ์ผ.
- New hemorrhage๋ ์๋์ง ์ฃผ์ ๊น๊ฒ monitoring ํด์ผ ํ๋ค.
- Neurologic or ophthalmologic bleeding ๋ฑ - ์ ์ ์ ์์๋ ํ๋จ ์ฆ์์ด ์ ์ํ๋ฉด์ ์๊ฒผ๊ฑฐ๋, ๋์ด๋ ๋ํ๊ด์ ์ถํ์ด ์๊ธฐ๊ฑฐ๋.
- ์์์ฌ๋ ๋ฉ์ด๋ ํ๋จ ๋ฑ์ ๋์๋กญ์ง ์๊ฒ ์ฌ๊ธธ ์ ์์ง๋ง, ๋ณดํธ์ ์ ์ฅ์์๋ ์ดํดํ๊ธฐ ์ด๋ ค์. ์ฌ์ ์ ์ํฉ์ ๊ณ ์งํ๊ณ ์ ์ค๋ช ํด์ฃผ๋ ๊ฒ์ด ์ ๋ขฐ์ ์์ด ์ค์ํ๋ค.
Blood transfusion
- Platelet-rich plasma, platelet concentrate : ์ด์์ ์ด๋, ํ์ค์ ์ผ๋ก ์ด๋ ต๋ค. ๊ฐ๊ณต ์ค์ ํ๊ดด๋๊ธฐ๋ ํจ.
- Fresh whole blood : ๋ณดํต ํ์ค์ ์ผ๋ก ์ ํ์ ๋ง์ด ์ค๋ค. (์คํ๋ ค ํ์ํ ๋ ๋ง์ด ๋ค์ด ์์ ์๋? / ์ฑํํ๊ณ 4โ์์ 12h ์์ ๋ถ๋ฆฌ)
- ํจ๊ณผ๊ฐ 48์๊ฐ์ ์ฑ ๋ชป ๊ฐ๊ธฐ ๋๋ฌธ์, ์ ์ ์ฆ์์ ๊ฐ์ ํ๋ ์ฉ๋ ์ธ์๋ .. ?
- ๋ฐ๋ผ์ RBC๋ ์ถฉ๋ถํ๋ฐ ํ์ํ๋ง ์ ์ ๊ฒฝ์ฐ์๋ ๊ถ์ฅ๋์ง ์๋๋ค. (ex. ITP ๊ทน์ด๊ธฐ)
Gastric protectants (์์ฅ๊ด๋ณดํธ์ )
- Steroid ๋๋ ๋ค๋ฅธ ์ฝ๋ฌผ ํฌ์ฌ ํ ๋ํ๋ ์ ์๋ ์ํ๊ธฐ ๋ถ์์ฉ(GI damage) ๋ฐฉ์ง,
- ํน์ ์ง๋ณ ์์ฒด์ ์ผ๋ก ๋ํ๋๋ ์์ฅ๊ด ์ถํ ์น๋ฃ.
- H2 blocker (famotidine) / protone pump inhibitors (omeprazole) / ์์ฐ ์ต์ ์ (sucralfate)
- Desmopressin : vasopressin ๋์ฒด ์ฉ๋๋ก ์งํ ๊ธฐ๋ฅ์ ๋๊ธฐ ์ํด ์ฌ์ฉ๋์์ผ๋, ํ์ฌ๋ ๊ฑฐ์ ์ฐ์ง ์์.
Evans syndrome (IMHA+ITP) : ํญ์ฒด์ ์ํด RBC๋ ํ๊ดด, Platelet๋ ํ๊ดด
- ์๋ฐ์ธ์ง ์๋ฐ์ธ์ง ํ์ธ ํ์
- ์ํ๊ฐ ๋ถ๋ํ ํธ์ด๋ผ ๊ณต๊ฒฉ์ ์ธ ์น๋ฃ๊ฐ ์๊ตฌ๋จ.
- ์น๋ฃ guide
-
- Glucocorticoids + adjunctive immunosuppressive
-
- ์ฌ๊ฐํ ๊ฒฝ์ฐ (platelet<15,000/ฮผL) Vincristine 1ํ ์ฒ๋ฐฉ
-
- Trasfusion : RBC&ํ์ํ ๋ ๋ค ํ๊ดด โ ์ ํ(fresh whole blood) ์ํ์ด ์ข ๋ ์ฉ์ดํจ.
-
- Heparin ์น๋ฃ ๊ธ์งโ : IMHA์์ ํ์ ์์ ์ฆ ๋ฐฉ์ง๋ก ์ฌ์ฉ๋๋, ํญ์๊ณ ์ ์ฒ๋ฐฉ์ activeํ ์ถํ์ด ์์ ๋ ๋์ฑ ์กฐ์ฌ; ํ์ํ ๊ฐ์ ์ํฉ์์ ์ฌํ ์ถํ์ ์ ๋ฐํ ์ ์์.
-
Fig. ์น๋ฃ ํ๋กํ ์ฝ
![]()
Prognosis
- ์์ฃผ ๋์ ํธ์ ์๋, ๋ณดํต. (Good to guarded)
- ๋จ๊ธฐ ์์กด๋ฅ ์ ์ข์ ํธ์ด๋, ์งง๊ฒ ์ด์๋จ๋ ๊ฒฝ์ฐ๊ฐ ๋ง๋ค. (short-term survival 74-93%)
- ์ฝ๋ฌผ ์น๋ฃ์ ๋ฐ์์ด ์ข์ผ๋, ์ฌ๋ฐ๋ฅ ์ด ๋์ ํธ (9-58%)
- ์ฝ๋ฌผ ์ฉ๋ ์ค์ด๋ ๊ณผ์ ์์ ์ฌ๋ฐํ๋ ๊ฒ๋ ํํ๋ค.
- ๋ณ๋ฐ ์ ์ํ ๋ ์ ์ข์.
- Megakaryocytic hypoplasia์ ๋ณ๋ฐํ ๋
- IMHA ์ ๋ณ๋ฐํ ๋ (Evans syndrome) : IMHA ๋จ๋ ๋ณด๋ค ์ํ ์ ์ข๋ค๋ ๊ทผ๊ฑฐ๋ ๋ถ์กฑ.
---5.-Platelets-(Ch.4)/../../../../Settings/Attached-files/Pasted-image-20241126091721.png)



